Instance Verification Kit (IVK)
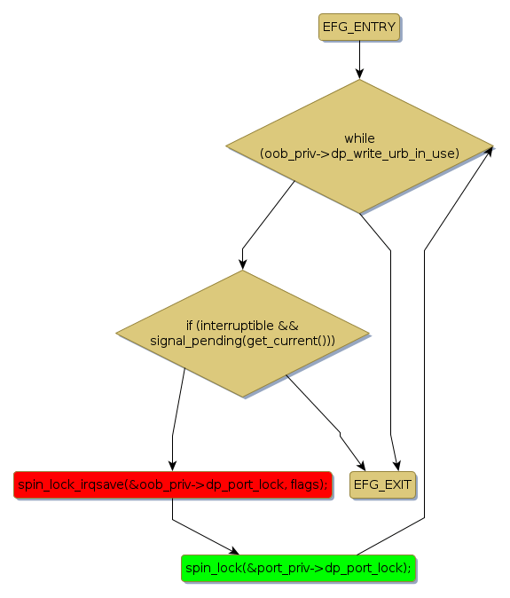
spin lock @ [17221+50+/linux-3.19-rc1/drivers/usb/serial/digi_acceleport.c]
Instance Signature: dp_port_lock
|
The Matching Pair Graph:
|
|
Function Name
|
Control Flow Graph (CFG)
|
Events Flow Graph (EFG)
|
Source Correspondence
|
|
digi_set_modem_signals
|
|
|
[16255+22+/linux-3.19-rc1/drivers/usb/serial/digi_acceleport.c]
|